证券代码:002213 证券简称:76net必赢官网 公告编号:2025-033
深圳市76net必赢官网创新科技股份有限公司
关于2023年股票期权与限制性股票激励计划预留授予股票期权第一个行权期采用自主行权模式的提示性公告
本公司及董事会全体成员保证信息披露内容的真实、准确和完整,没有虚假记载、误导性陈述或重大遗漏。
特别提示:
1.预留授予股票期权简称:76net必赢官网JLC2;期权代码:037414。
2.2023年股票期权与限制性股票激励计划(以下简称“本次激励计划”或“《激励计划》”)预留授予股票期权第一个行权期符合行权条件的激励对象共4名,可行权的股票期权数量共计7.745万份,行权价格为12.43元/份(调整前)。
3.本次行权采用自主行权模式。
4.本次激励计划预留授予股票期权共分两期行权,根据行权手续办理情况,第一个行权期实际可行权期限为2025年5月9日至2025年11月20日期间。
5.本次可行权股票期权若全部行权,公司股份仍具备上市条件。
深圳市76net必赢官网创新科技股份有限公司(以下简称“公司”或“本公司”)于2025年4月24日召开第六届董事会第二十六次会议及第六届监事会第二十次会议,审议通过了《关于2023年股票期权与限制性股票激励计划预留授予股票期权第一个行权期行权条件成就的议案》,公司本次激励计划预留授予股票期权第一个行权期的行权条件已经成就。具体内容详见公司于2025年4月25日披露在巨潮资讯网(www.cninfo.com.cn)上的《关于2023年股票期权与限制性股票激励计划预留授予股票期权第一个行权期行权条件成就的公告》(公告编号:2025-029)等相关公告。
截至本公告日,本次自主行权事项已获深圳证券交易所审核通过,且公司己在中国证券登记结算有限责任公司深圳分公司完成自主行权相关登记申报工作。现将有关事项公告如下:
一、本次激励计划已履行的审批程序
(一)2023年6月28日,公司第六届董事会第二次会议审议通过了《关于<2023年股票期权与限制性股票激励计划(草案)>及其摘要的议案》《关于<2023年股票期权与限制性股票激励计划实施考核管理办法>的议案》《关于提请股东大会授权董事会办理股权激励相关事宜的议案》,公司独立董事对此发表了同意的独立意见,独立财务顾问和律师事务所对此出具了独立财务顾问报告和法律意见书。
同日,第六届监事会第二次会议审议通过了《关于<2023年股票期权与限制性股票激励计划(草案)>及其摘要的议案》《关于<2023年股票期权与限制性股票激励计划实施考核管理办法>的议案》《关于核查公司2023年股票期权与限制性股票激励计划首次授予激励对象名单的议案》。
(二)2023年6月29日至2023年7月8日,公司对本次激励计划拟首次授予激励对象的姓名和职务在公司官网进行了公示,并于2023年7月12日披露了《监事会关于2023年股票期权与限制性股票激励计划首次授予激励对象名单的公示情况说明及审核意见》。
(三)2023年7月17日,公司第六届董事会第四次会议、第六届监事会第三次会议审议通过了《关于<2023年股票期权与限制性股票激励计划(草案修订稿)>及其摘要的议案》《关于<2023年股票期权与限制性股票激励计划实施考核管理办法(修订稿)>的议案》,独立董事对此发表了同意的独立意见,独立财务顾问和律师事务所对此出具了独立财务顾问报告和法律意见书。
(四)2023年8月3日,公司2023年第二次临时股东大会审议通过了《关于<2023年股票期权与限制性股票激励计划(草案修订稿)>及其摘要的议案》《关于<2023年股票期权与限制性股票激励计划实施考核管理办法(修订稿)>的议案》《关于提请股东大会授权董事会办理股权激励相关事宜的议案》,公司实施本次股权激励计划获得批准,董事会被授权确定授权/授予日、在激励对象符合授予条件时向激励对象授予权益,并办理授予权益所必需的全部事宜。公司于2023年8月4日披露了《关于2023年股票期权与限制性股票激励计划内幕信息知情人及激励对象买卖公司股票情况的自查报告》。
(五)2023年8月28日,公司第六届董事会第六次会议、第六届监事会第五次会议审议通过了《关于调整2023年股票期权与限制性股票激励计划相关事项的议案》《关于向激励对象首次授予股票期权与限制性股票的议案》。根据公司2023年第二次临时股东大会的授权,董事会确定本次激励计划的授权/授予日为2023年8月28日,向符合激励计划授予条件的激励对象授予总计167.73万份权益,其中向符合条件的13名激励对象授予59.51万份股票期权,行权价格为12.43元/份;向符合条件的13名激励对象授予108.22万股限制性股票,授予价格为7.77元/股。独立董事对此发表了同意的独立意见,监事会对调整后的激励对象名单进行了核实并对本次调整及授予事项发表了同意的意见,独立财务顾问和律师事务所对此出具了独立财务顾问报告和法律意见书。
(六)2023年9月5日,公司完成了本次激励计划所涉及股票期权的首次授予登记工作,向13名激励对象授予登记59.51万份股票期权,行权价格为12.43元/份。2023年9月18日,公司完成了本次激励计划所涉及限制性股票的首次授予登记工作,向13名激励对象授予登记108.22万股限制性股票,授予价格为7.77元/股,授予限制性股票的上市日期为2023年9月21日,授予完成后,公司总股本由236,000,000股增加至237,082,200股。
(七)2023年11月21日,公司第六届董事会第十次会议及第六届监事会第七次会议,审议通过了《关于向激励对象预留授予股票期权与限制性股票的议案》,根据公司2023年第二次临时股东大会的授权,公司董事会确定以2023年11月21日为预留授权/授予日,向符合授予条件的4名激励对象授予15.49万份股票期权,行权价格为12.43元/份,向符合授予条件的5名激励对象授予16.78万股限制性股票,授予价格为7.77元/股。独立董事对此发表了同意的独立意见,监事会对本次激励计划预留授予激励对象名单进行了核实并对本次预留授予事项发表了同意的意见,独立财务顾问和律师事务所对此出具了独立财务顾问报告和法律意见书。
(八)2023年12月14日,公司完成了本次激励计划所涉及股票期权的预留授予登记工作,向4名激励对象授予登记15.49万份股票期权,行权价格为12.43元/份。2023年12月20日,公司完成了本次激励计划所涉及限制性股票的预留授予登记工作,向5名激励对象授予登记16.78万股限制性股票,授予价格为7.77元/股,授予限制性股票的上市日期为2023年12月26日,授予完成后,公司总股本由237,082,200股增加至237,250,000股。
(九)2024年8月29日,公司召开第六届董事会第二十次会议及第六届监事会第十五次会议,审议通过了《关于回购注销部分限制性股票的议案》《关于注销部分股票期权的议案》《关于2023年股票期权与限制性股票激励计划首次授予限制性股票第一个解除限售期解除限售条件成就的议案》及《关于2023年股票期权与限制性股票激励计划首次授予股票期权第一个行权期行权条件成就的议案》,公司监事会对首次授予股票期权/限制性股票第一个行权/解除限售期可行权/解除限售激励对象名单、注销部分股票期权及回购注销部分限制性股票事项进行了核实并发表了核查意见,律师事务所及独立财务顾问出具了法律意见书和独立财务顾问报告。
(十)2024年9月10日,公司披露了《关于2023年股票期权与限制性股票激励计划首次授予股票期权第一个行权期采用自主行权模式的提示性公告》,本次激励计划首次授予股票期权第一个行权期行权采用自主行权模式,第一个行权期实际可行权期限为2024年9月13日起至2025年8月27日止,符合行权条件的激励对象共12名,可行权的股票期权数量共计16.6380万份,行权价格为12.43元/份。
(十一)2024年9月18日,公司披露了《关于2023年股票期权与限制性股票激励计划首次授予限制性股票第一个解除限售期解除限售股票上市流通的提示性公告》,本次激励计划首次授予限制性股票第一个解除限售期符合解除限售条件的激励对象共10人,可解除限售的限制性股票数量为29.6160万股,本次解除限售的限制性股票的上市流通日为2024年9月23日。
(十二)2024年9月18日,公司召开2024年第一次临时股东大会,审议通过了《关于回购注销部分限制性股票的议案》,同意对首次授予部分3名已离职激励对象已获授但尚未解除限售的95,000股限制性股票进行回购注销;2024年9月19日,公司披露了《关于回购注销部分限制性股票减少注册资本暨通知债权人的公告》;2024年11月13日,公司已在中国结算深圳分公司办理完毕上述限制性股票回购注销的手续;本次回购注销完成后,公司总股本由237,250,000股减至237,155,000股。
(十三)2025年4月24日,公司召开第六届董事会第二十六次会议及第六届监事会第二十次会议,审议通过了《关于回购注销部分限制性股票的议案》《关于2023年股票期权与限制性股票激励计划预留授予限制性股票第一个解除限售期解除限售条件成就的议案》《关于2023年股票期权与限制性股票激励计划预留授予股票期权第一个行权期行权条件成就的议案》及《关于调整股票期权行权价格的议案》,公司监事会对预留授予股票期权/限制性股票第一个行权/解除限售期可行权/解除限售激励对象名单、回购注销部分限制性股票、调整股票期权行权价格事项进行了核实并发表了核查意见,律师事务所及独立财务顾问出具了法律意见书和财务顾问报告。
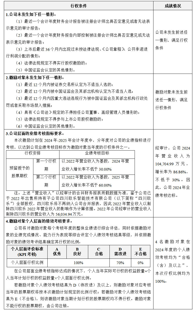
二、本次激励计划预留授予股票期权第一个行权期行权条件成就的说明
(一)股票期权第一个等待期已届满
根据本次激励计划的相关规定,股票期权预留授予第一个行权期为自预留授予部分股票期权授权日起12个月后的首个交易日起至预留授予部分股票期权授权日起24个月内的最后一个交易日当日止,行权比例为50%。
本次激励计划预留授予部分股票期权的授权日为2023年11月21日,因此预留授予部分股票期权的第一个等待期已于2024年11月20日届满。
(二)股票期权第一个行权期行权条件成就的说明
综上所述,本次激励计划预留授予股票期权第一个行权期行权条件已经成就,公司及可行权的激励对象均不存在不能行权或不得成为激励对象情形。
三、关于本次实施的激励计划与已披露的激励计划存在差异的说明
2025年4月9日召开第六届董事会第二十五次会议及第六届监事会第十九次会议,审议通过了《关于<2024年度利润分配预案>的议案》,公司拟定2024年度利润分配预案为:以本利润分配预案公告日的总股本237,321,380股为基数,向全体股东每10股派发现金股利0.21元人民币(含税),合计派发现金股利人民币4,983,748.98元,不进行资本公积转增股本,不送红股,剩余未分配利润结转至以后年度。本次利润分配预案尚需经公司2024年年度股东大会审议批准。
根据《激励计划》相关规定,若上述《关于<2024年度利润分配预案>的议案》获得股东大会审议通过并实施完毕,应对本次激励计划股票期权行权价格进行相应的调整,行权价格将由12.43元/份调整为12.409元/份。
除上述事项外,本次实施行权的相关内容和已披露的激励计划不存在差异。
四、本次股票期权行权的具体安排
(一)股票来源:公司向激励对象定向发行公司A股普通股股票。
(二)期权简称:76net必赢官网JLC2
(三)期权代码:037414
(四)行权价格:12.43元/份(调整前)
(五)行权方式:自主行权
(六)可行权激励对象及数量:可行权激励对象共4人,可行权股票期权数量7.745万份,具体如下表所示:

(七)行权期限:根据行权手续办理情况,本次实际可行权期限为2025年5月9日起至2025年11月20日。可行权日必须是交易日,且在下列期间内不得行权(如适用法律的相关规定发生变化的,不得行权期间将自动适用变化后的规定):
1.公司年度报告、半年度报告公告前十五日内;
2.公司季度报告、业绩预告、业绩快报公告前五日内;
3.自可能对本公司证券及其衍生品种交易价格产生较大影响的重大事件发生之日起或者在决策过程中,至依法披露之日止;
4.中国证监会及证券交易所规定的其他期间。
上述“重大事件”为公司依据《深圳证券交易所股票上市规则》的规定应当披露的交易或其他重大事项。
五、参与激励的董事、高级管理人员在公告日前6个月买卖公司股票的情况
本次可行权的激励对象不包括公司董事、高级管理人员。
六、不符合条件的股票期权的处理方式
(一)符合本次行权条件的激励对象必须在规定的行权期内行权,在第一个行权期未行权或未全部行权的股票期权,不得递延至下一期行权,将由公司注销。
(二)行权期内不符合行权条件的股票期权将由公司注销。
七、本次股票期权的行权对公司相关年度财务状况和经营成果的影响
本次行权相关股票期权费用将根据有关会计准则和会计制度的规定,在等待期内摊销,并计入相关费用,相应增加资本公积。预留授予股票期权第一个行权期可行权股票期权如果全部行权,公司总股本将增加7.745万股。本次行权对每股收益的影响较小,对公司当年财务状况和经营成果无重大影响,具体影响以经会计师事务所审计的数据为准。
八、行权专户资金的管理和使用计划及激励对象缴纳个人所得税的资金安排
本次行权所募集资金将用于补充公司流动资金。激励对象缴纳个人所得税的资金由激励对象自行承担,激励对象应缴纳的个人所得税由公司代收代缴。
九、本次行权对公司股权结构和上市条件的影响
本次行权对公司股权结构不会产生重大影响,本次激励计划股票期权行权完成后,公司股权分布仍具备上市条件。
十、选择自主行权模式对股票期权定价及会计核算的影响
公司在授权日采用Black-Scholes期权定价模型确定股票期权在授权日的公允价值,根据股票期权的会计处理方法,在授权日后,不需要对股票期权进行重新估值,行权模式的选择不会对股票期权的定价造成影响,即股票期权选择自主行权模式不会对股票期权的定价及会计核算造成实质影响。
十一、其他说明
(一)公司将在定期报告或临时报告中披露公司股权激励对象变化、股票期权重要参数调整情况、激励对象自主行权情况以及公司股份变动情况等信息。
(二)公司己与激励对象就自主行权模式及承办券商达成一致,并明确约定了各方权利及义务。承办券商在业务承诺书中承诺其向公司和激励对象提供的自主行权业务系统完全符合自主行权业务操作及相关合规性要求。
特此公告。
深圳市76net必赢官网创新科技股份有限公司
董 事 会
2025年4月30日